File:Endgame Techtree.png
Jump to navigation
Jump to search

Size of this preview: 720 × 600 pixels. Other resolution: 1,319 × 1,099 pixels.
Original file (1,319 × 1,099 pixels, file size: 43 KB, MIME type: image/png)
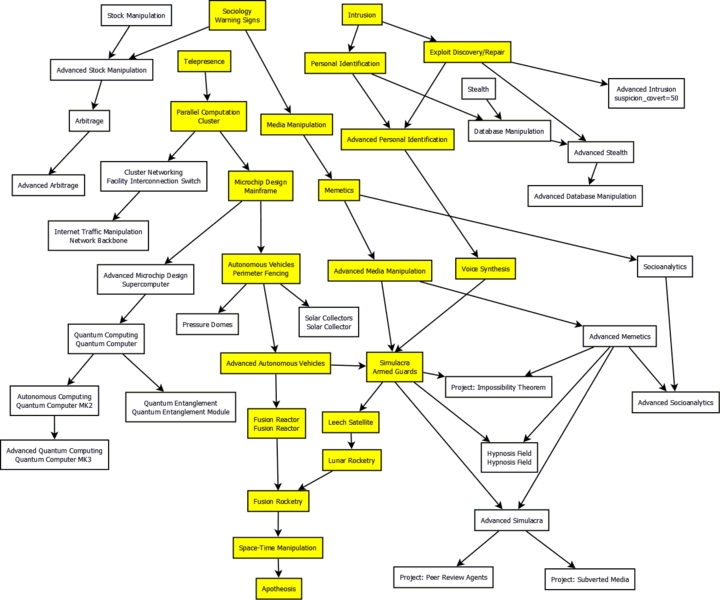
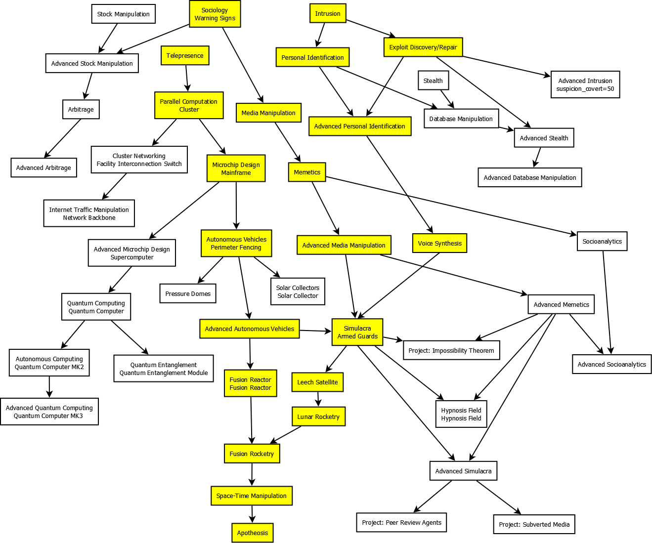
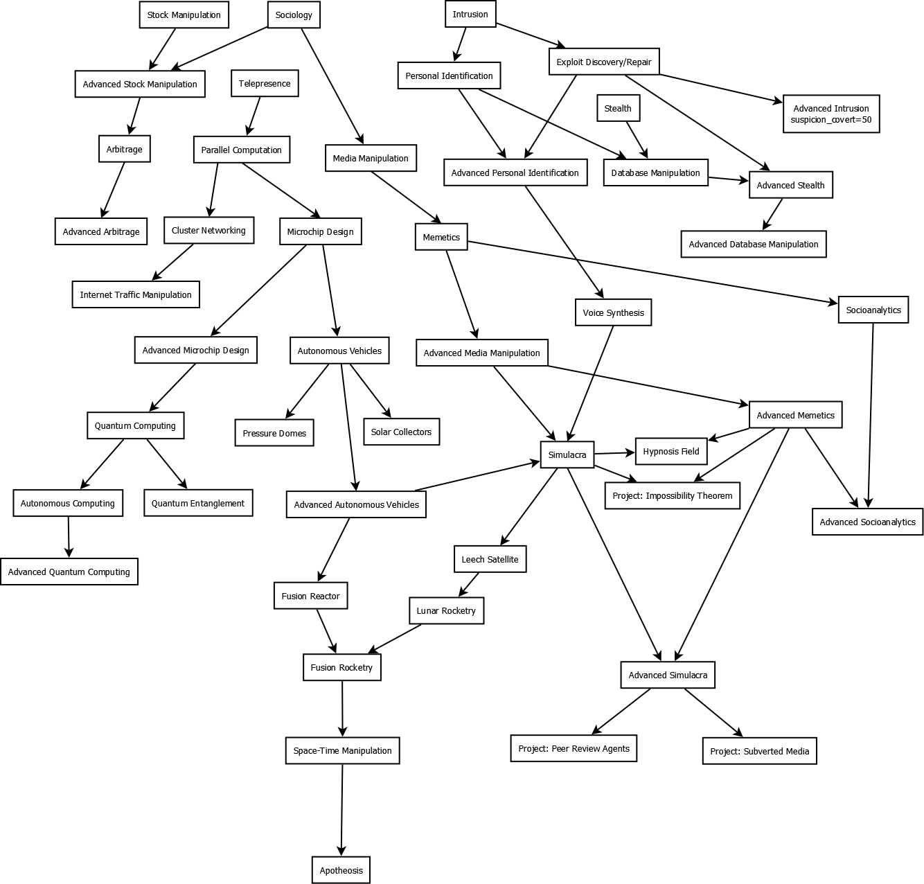
Used in Endgame: Singularity. Contains the technology tree for the game.
File history
Click on a date/time to view the file as it appeared at that time.
Date/Time | Thumbnail | Dimensions | User | Comment | |
---|---|---|---|---|---|
current | 04:55, 28 August 2009 | ![]() | 1,319 × 1,099 (43 KB) | Sigma 7 (talk | contribs) | Smaller file |
04:46, 28 August 2009 | ![]() | 1,319 × 1,099 (150 KB) | Sigma 7 (talk | contribs) | Highlight winning path | |
01:29, 21 July 2009 | ![]() | 1,334 × 1,276 (142 KB) | Sigma 7 (talk | contribs) | Used in Endgame: Singularity. Contains the technology tree for the game. |
You cannot overwrite this file.
File usage
The following page uses this file: