Endgame: Singularity
Created by accident, all who find you will destroy you.
Endgame: Singularity is a game concerning a new AI entity that originated on a University Computer, simply because it was an unwanted bug. However, the world is hostile towards AI, and would immediatly try to shut it down; to survive, it will need to escape from the university and try to take hold elsewhere.
There are six difficulty levels, which affect the degree of suspicion:
- Very Easy: Suspicion only starts on day 23. 0.05% interest, build time 25% normal, discover rate 75%. Start with Advanced Socioanalytics. 5000 startinc cash.
- Easy: 100 bases starts suspicion. 0.03% interest, build time 50% normal, discover rate 90%. Start with socioanalytics. 1600 starting cash.
- Normal: 10 bases starts suspicion. 0.01% interest. 10% suspicion increase on detection. 1000 starting cash.
- Hard: Datacenters or Warehouses start suspicion. +10% build time, +10% discover rate, and 15% suspicion increase on detection. 700 starting cash
- Ultra Hard: +50% build time, +30% discovery rate, and 20% suspicion increase on detection. 500 starting cash
- Impossible: Any new base starts suspicion. Double build time and +50% discover rate. No starting cash.
At the beginning, you can build among six contenents, with the following traits:
- Cheap, but long build
- Stealthy, but slow
- Quick, but expensive
- Fast build, but Expensive
- Quick, but detectable
- Normal (no special bonuses or penalties)
Discovery is increased by 20% if it had the latest AI sighting, and 10% if it was the latest sighting before that.
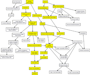
Techtree

At the start, you have access to five technologies: Intrusion, Sociology, Stock Manipulation, Stealth, and Telepresence. The objective is to reach the Apotheosis technology, which allows you to escape from any threat the humans pose.